How to Identify your Differentiators
Jul 20, 2020
Competitive Strategy is all about being different, and being different requires you to deliberately choose a different set of activities to deliver a unique mix of value to your core customers.
In a previous article (How to find your whitespace) I showed you how to identify a gap in your market that none of your competitors were serving adequately, a gap that you believed you could fill better than anyone else. The trick now is to find a way of meeting the needs of this gap in the market and then strengthening your ability to serve this gap. This will require you to identify specific activities that support or strengthen each other and that over time will allow you to dominate that gap. This gap becomes your niche that others will find increasingly hard to compete in, which will further strengthen your position in this niche.
Michael Porter, in his 1996 HBR article "What is Strategy" identified this concept but never really put forward an approach to identify your differentiators. His analysis used examples of businesses that were already clear on their differentiators but had settled on these differentiators organically over time rather than by design. Fast forward two decades and Shannon Susko released her 2018 book "The 3HAG Way" in which she outlined a simple approach to identify your differentiators. This article takes you briefly through this approach.
For this approach to work, you need to be clear on the attributes of your market, how well you and your competitors meet the needs of that market and the whitespace you want to focus on in three years time. You also need to be clear on where you want your business to be in three years time, i.e. your 3-Year, Highly Achievable Goal (your 3HAG™).
Once you have identified the white space you want to focus on in three years time, take a step back and ask yourself (your leadership team) what need to be in place within your business to meet the needs of the gap in the market you want to aim your business at (your whitespace). Write these down on sticky notes and arrange them on the wall. Run an affinity mapping exercise to group the sticky notes into related clusters. Focus in on the clusters that seem to be the most compelling or challenging and ask the question, "what would we call that". As a leadership team group you are aiming to come up with a concise term or short phrase. You might not get this right first time but over time and by running this exercise many times you will develop clarity on what these things are, these are likely to be your differentiators.
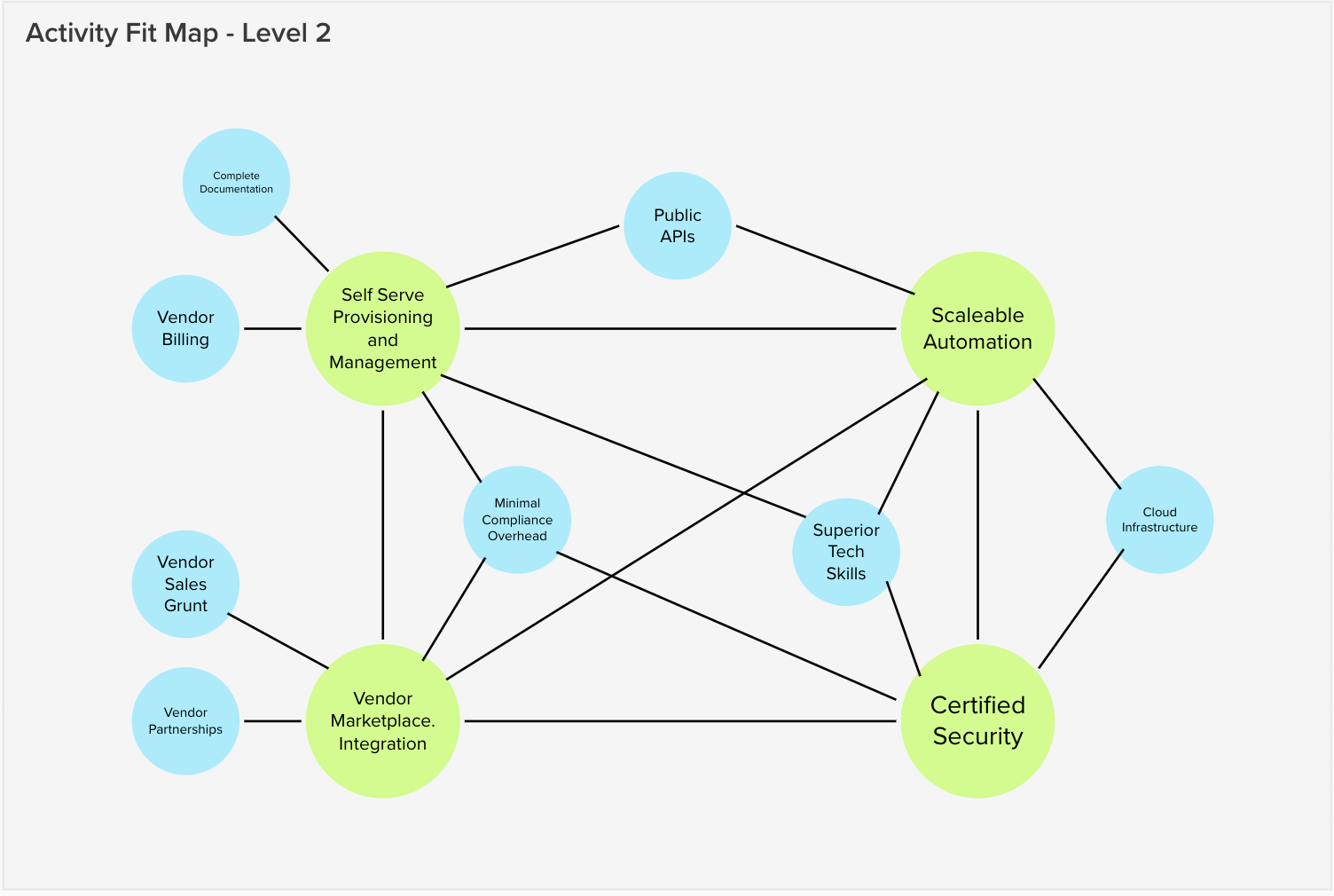
The image below (a Level 1 Activity Fit Map) is a made-up example that represents a tech business. They determined that to create a unique and valuable position where they were not competing against anyone on the same set of dimensions they needed to build their platform that was scaleable through automation so that their clients could provision and manage the system themselves. But they also needed close vendor relationships and industry level security.

Having identified their four primary differentiators, they assessed them to ensure that they were inter-dependent. They could not deliver self serve provisioning and management without scaleable automation and scaleable automation was reinforced by their close vendor marketplace integration for example.
Then they asked themselves what activities or resources needed to be in place to bring these differentiators to life. They added these supporting activities to the Activity Fit map to build out the level 2 picture (the blue circles in the picture below).

Now they had a very clear picture of what they needed to focus on strategically, to build their unique and valuable position. By asking themselves "what do we have in place now and what do we need to have in place in the future?" they were able to determine their future investment areas. Over time they reinforced their differentiators and their supporting activities and are now in a very dominant market position.
Using this approach I have shown my clients how to build a strategically significant and strong position in their market. But that is not the end! As dynamics in the market change you need to constantly reassess your strategic position and respond as necessary. A differentiator today may be commonplace tomorrow so you need to be thinking ahead to what might be your future differentiators. I show my clients how to build this into a strategic investment plan over 36 months that gives the leadership team confidence that they will achieve their strategy and their goals.
That will be the topic of my next article.